mirror of
https://github.com/NanjingForestryUniversity/valveboard.git
synced 2025-11-09 06:44:07 +00:00
| .. | ||
| README.assets | ||
| README.md | ||
| 阀板通信协议.pdf | ||
阀板通信协议
概述
由6条差分信号SCLK+,SCLK-,SEN+,SEN-,SDATA+,SDATA-
显然共计3个信号
SCLK为1MHz同步时钟,周期抖动小于500psSEN为传输状态SDATA为阀控制信号,1表示关,0表示开,小端模式
物理层
-
LVDS差分
-
100欧姆双绞线
*电磁兼容、信号衰减什么的统统没测过,杜邦线、软排线、双绞线随便乱用即可
数据链路层
当需要传输一帧数据时,首先在SCLK的一个下降沿拉高SEN并建立第一个阀的控制信号V0,接收电路将在SCLK上升沿采样。n表示通道数,即所需控制阀门的数量,整个传输过程中,须将SEN拉高保持n个SCLK周期,期间发送n个SDATA阀控制信号,分别对应第1个到第n个阀。待最后一个阀的控制信号发送完成后,在SCLK到达下一个下降沿时,拉低SEN。
在两帧的间隔中,应持续保持发送1MHz的SCLK,接收端将通过SCLK的电平跳转来判断是否断开连接。另外,两帧数据的间隔应至少为5个SCLK周期。
| Symbol | Parameter | Min | Typ | Max | Unit |
|---|---|---|---|---|---|
| t1 | SCLK setup time | 250 | 500 | 750 | ns |
| t2 | Data output access time | - | 250 | 280 | ns |
| t3 | SEN hold time | 250 | 500 | 750 | ns |
| t4 | Data output disable time | - | 250 | 280 | ns |
| *Condition at SCLK=1MHz |
下面是每一位数据的具体时序
| Symbol | Parameter | Min | Typ | Max | Unit |
|---|---|---|---|---|---|
| t5 | Data output valid time | 50** | 500 | 750 | ns |
| t6 | Data output hold time | 250 | 500 | 750 | ns |
| *Condition at SCLK=1MHz | |||||
| **Limit value |
发送端须同时满足t1~t5的参数要求
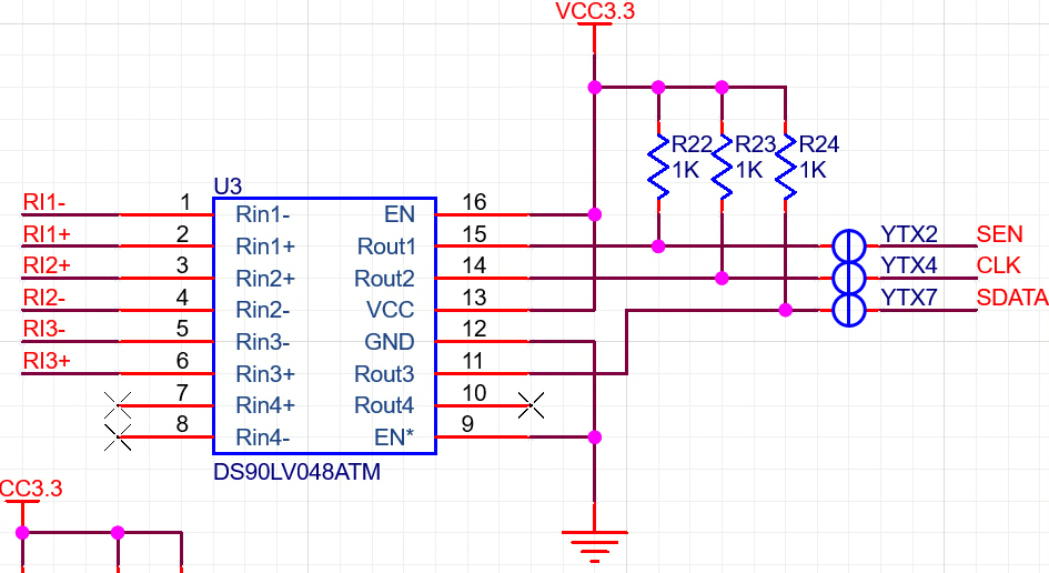
电路
DS90LV048具有内置终端电阻,电路设计和布局布线只需注意匹配100欧姆差分阻抗
接收端
发送端
作者
丁坤,2019年9月入学、丁坤QQ1091546069、丁坤电话17761700156,他觉得老阀板的协议不明确(其实就没有协议,逆向工程后改进出来的这份协议),所以就大概描述了一下协议相关信息,无论有没有毕业,都很乐意解答关于这份协议的所有问题

